VRay日景效果的表现环境光的布置
2021-07-09
今天为大家讲解日景效果的表现环境光的布置。

这个场景中的环境灯光显的比较弱,大家从这个渲染出来图可以看到主要的采光入口就是窗户,那么太阳光它是直接照射进来的那么这时候我们需要面光的方式,模拟天光补充环境光照射到这个场景里面这样就形成了一个制景的效果。
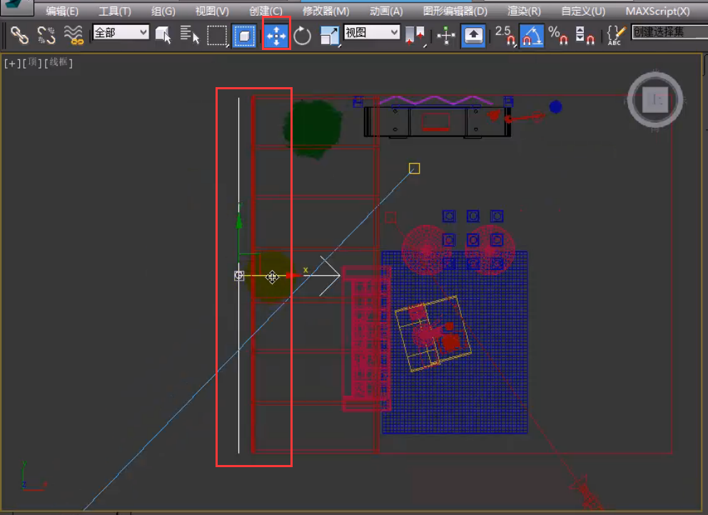
我们首先把视图最大化显示,然后进入透视图,

我们L进入左视图,然后我们创建一盏面光模拟天光。我们用VRay面光进行创建大小跟窗口的大小一致,

T进入顶视图F3让它形成线框显示,我们利用移动工具把它往窗户边进行移动,

让它离窗口有一定的距离,这样移动好以后它的照射方向也是照向室内然后我们进入修改面板对它进行修改,这里的倍增我们给它设置为1就可以了,

因为这个面比较大所以说它的光线也比较强,这个值我们就可以设置的小一些。既然我们是模拟天光的效果那么这个颜色我们自然是选择一个淡淡的蓝色,

那么下面我们要勾选不可见,

不可见就是让它在摄影机的视图里面看不见它,其他的我们可以保持默认。

为了让这个灯光的效果好一些我们可以把这个细分设置的大一些,好了我们现在进入摄影机视图我们在渲染看一下,

通过打这盏灯光我们场景又亮了一些,但是微微还有一些弱,我们可以T进入顶视图,

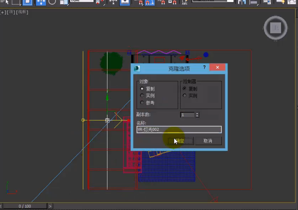
天光同样可以从窗户的部分照射进来,所以说我们把这个灯光复制一份,

然后对它进行旋转,我们进入前视图我们旋转的角度跟顶上差不多,


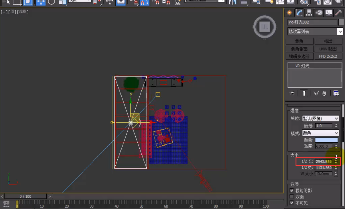
我们调节它的宽度把它的位置摆好,然后这个长度方向我们先进入顶视图来进行调节,

调节好以后我们现在再渲染一下,

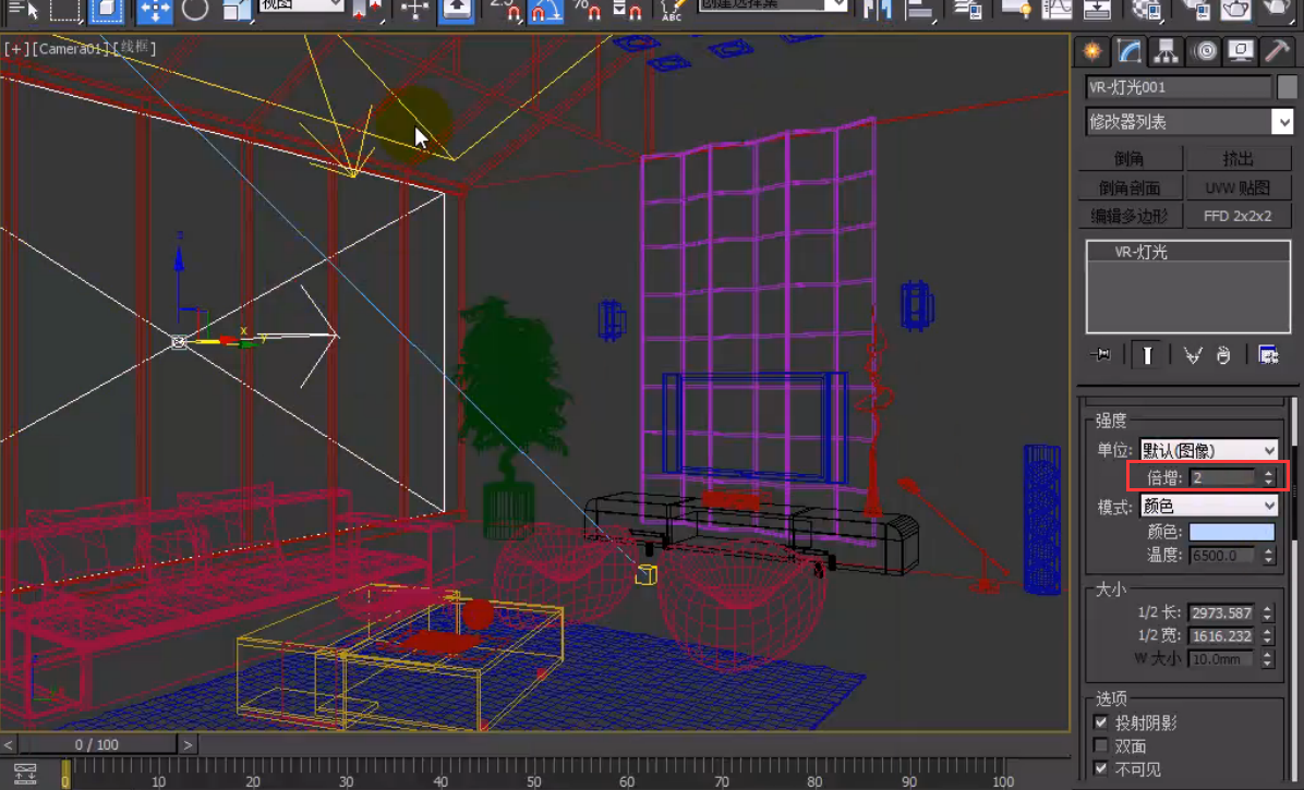
我们发现这个场景光线是可以了,但是内部还有一些弱我们实际上还可以把这个值加大一点,

我们把它设置为2,实际上我们在打每一盏灯光的时候我们都要经过多次测试以后才去决定它设置为多大,

当我们都设置为2的时候大家都会发现亮度是可以了,但是窗户边框的这些地方曝光的比较厉害一些,这时候我们把参数设置为1.5或者1.6就可以了,

那么设置为1.6以后我们在渲染看一下,

当我们设置为1.6以后我们发现这个光线是比较合适了,但是我们发现场景看起来还是有一些不舒服,我们看看一下渲染这个地方,


我们找到环境,说明我们在创建这个太阳光的时候把VR天空添加进来了,这个时候我们在这个贴图里面添加一个风景贴图把它替换,

如果替换不了我们通过位图找到风景贴图进行替换,添加风景贴图以后我们在渲染看一下,

我们会发现把场景导入进来以后这个场景又变得更亮了,如果我们想要看到外面的场景我们可以把窗户的玻璃设置为清玻那么就能够看到外面的场景了。