3ds Max V-Ray天空贴图的运用
2021-12-24
今天为大家讲解VRay太阳,首先我们进入修改面板。把强度倍增设置的低一点,这里我们设置为0.1,

设置好以后我们渲染看一下

现在我们发现修改器太阳的这些参数是没有发生变化的。
那么我们复制一份,来调整一下太阳的角度再来看一下它会有什么变化。

我们来对比一下,那么它的两个颜色是截然不同的,

大家会发现低角度的颜色是偏黄的,而高角度的颜色是偏白色的。这就告诉我们在其他参数不变化的情况下太眼光的角度对太阳光的强度以及对它的颜色是有影响的。
它跟我们自然中太阳东升西落的规律是一样的,太阳这一部分的知识我们就讲到这个地方。
那么接下来我们再回到之前遇到的一个问题,我们先把太阳Delete键删除,我们进入创建面板

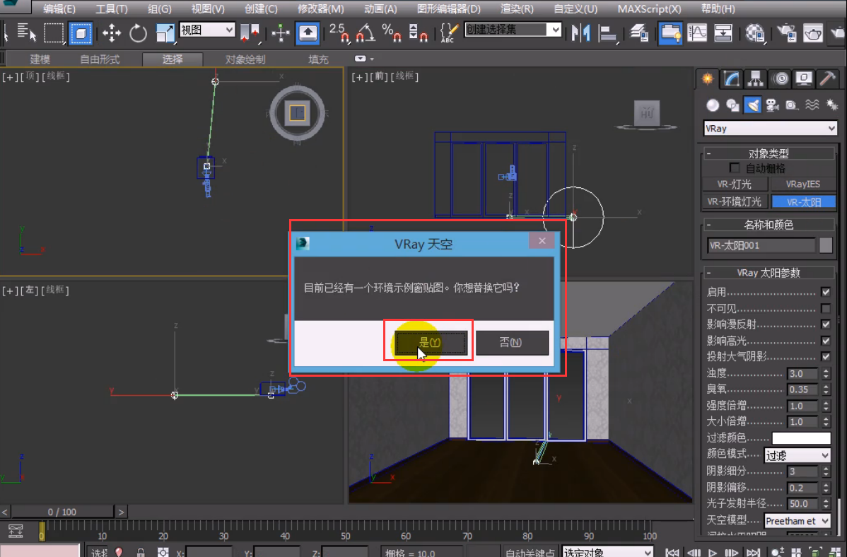
之前我们创建的时候弹出天空环境贴图的时候我们选择的是“否”,当我们选择“是”的时候就会弹出一个这样的提示

它告诉我们目前已经有一个环境示例贴图,你想替换它吗?比如说用我们的VRay天空贴图
来替换现在已有的贴图我们选择“是”看一下,我们进入渲染选择环境


你看贴图就自动在这个地方产生了它现在就代替了VRay天空贴图,那么我们如何去控制天空贴图的参数呢,在这里我们超前一点讲解。我们先打开材质编辑器,我们选择一个空白的材质球,按住DefaultVRaySKY(VR-天空)不动拖到空白的材质球上。


选择实例确定,大家会发现当把DefaultVRaySKY(VR-天空)拖到空白材质球的时候底下的参数会变成DefaultVRaySKY(VR-天空)的参数

那么我们就可以通过材质球下方的参数来调节VRay天空的情况。那么大家也会发现这里的参数是灰色的无法更改的。


是什么情况呢,比如说当我们没有勾选指定太阳节点的时候,天空的参数它是受到我们太阳光的参数影响慢反射的影响的,它们是关联起来的。

当我们勾选指定太阳节点的时候,那么这些天空的参数它就独立了。
它独立以后我们就可以单独对它进行调节。
好了,我们先拉出一个角度,强度倍增调节为0.1渲染看一下。


先复制一份出来,之前大家都知道我们太阳光的亮度是通过旁边的修改面板来完成的。

那么接下来当我们添加天空贴图以后,勾选指定太阳节点之后

那么天空贴图就不受到修改面板的参数的影响。